信息工程学院学生会组织深化改革内容公示


发布日期:2021年11月23日   作者:   点击:

         为落实共青团中央、教育部、全国学联联合下发的《关于推动高校学生会(研究生会)深化改革的若干意见》,接受广大师生监督,现将我院截至2021年11月学生会改革情况公开如下。

1.学生会组织改革方案







2.自评报告






3.改革自评表

4.学生会组织章程







5.院级组织工作机构组织架构图

6.院级组织工作人员名单

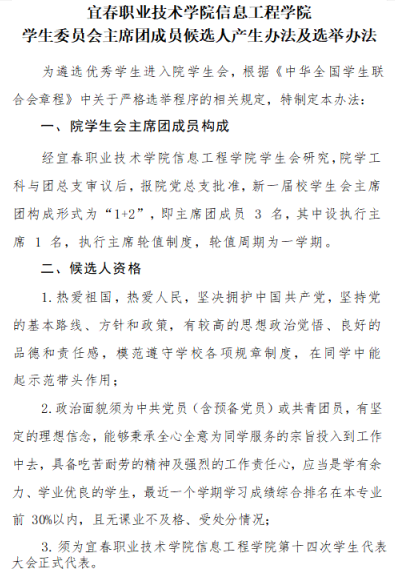
7.主席团成员候选人产生办法及选举办法

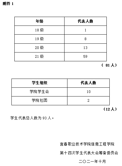
8.最近一届学生代表大会简要情况


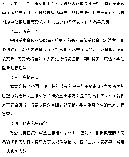
9.学生代表大会代表产生办法

10.指导学生会主要责任人



         以上公示内容如有不实情况,可到信息楼301办公室反映。